具身智能复合挪动机械人财产成长蓝皮书
从导入成本看,50%摆布的企业复合机械人导入成本正在10万-30万之间,25%的企业导入成本正在30万到50万之间,16。67%的企业导入成本正在50万至100万之间,8。33%的企业导入成本正在100万以上。
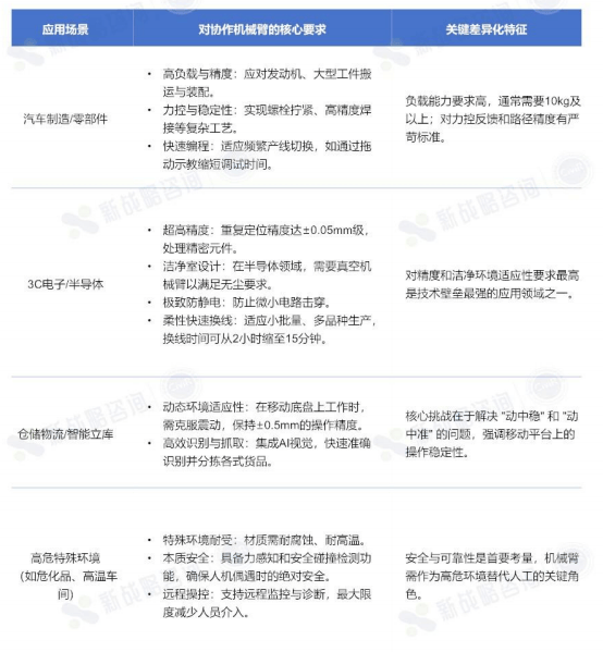
协做机械臂做为复合机械人的焦点施行单位,分歧场景复合机械人对协做机械臂的需求呈现较着的行业差同化特征。
具身智能复合机械人的下逛使用行业正正在越来越丰硕,为了更好地领会当前各行业对该类机械人的使用现状及等候,新计谋挪动机械人财产研究所出格针对下逛终端用户做了一次问卷查询拜访,本次共收集47份无效问卷。以下为问卷查询拜访成果。
注!本次调研成果取所选样本间接相关,受样本笼盖范畴所限,其并不克不及完全代表市场全体环境,调研成果仅供行业参考。
“具身智能”成为新赛道:行业正将具身智能视为下一代机械人的演进标的目的。这意味着机械人的智能并非孤立存正在,而是通过取物理的交互不竭进修和进化,最终能像人一样正在复杂非布局化中完成多使命协同功课。
总体来看,复合机械人本体的出产制制正朝着更智能、更矫捷、更切近现实工业场景的标的目的快速成长将来的合作将不只仅是硬件机能的比拼,更是对行业工艺学问的深度理解、软硬件一体化的整合能力以及建立生态的分析较劲。
做为国内最早实现工业机械人节制系统国产化的企业之一,针对具身智能复合机械人节制器的需求趋向2023年,华成工控率先结构,参取筹建广东省具身智能机械人立异核心。
中国厂商通过手艺冲破和成本优化,逐渐打破垄断。正在减速机市场份额不竭提拔RV减速器协调波减速器也接踵实现冲破。
日本企业正在细密减速器范畴持久占领垄断地位,特别是RV减速器协调波减速器。纳博特斯克和哈默纳科占领绝大部门高端市场。
正在节制器的开辟过程中,芯片选型是节制器开辟的焦点,是所有算法和功能的物理承载底座。芯片厂商也针对复合机械人节制器的需求特点,推出针对性的产物。
复合机械人中逛本体系体例制范畴正处正在快速演进阶段,其焦点特征是从单一功能的“施行东西”向“-决策-施行”一体化的智能体跃迁。目前,该范畴呈现出从“功能叠加”到“智能融合”、模块化取平台化、以现实落地为导向、环节手艺自从化等特点。
以达明机械报酬例,其做为全球领先的AI协做机械人及工业从动化处理方案供给商,自2018年量产首款具备普遍AGV/AMR兼容性的TM12系列机械人手臂起,便奠基了挪动复合机械人成长的硬件根本。正在成长过程中,达明逐渐建立起以TM Landmark视觉定位取TMvision智能视觉系统为焦点的手艺壁垒,构成了“-决策-施行”一体化的产物系统。该系统不只支撑多机协同取自从决策,更通过高度兼容的架构,实现了取各类挪动底盘的无缝集成。
复合机械人财产链是一个涵盖焦点手艺研发、硬件制制、系统集成及场景使用的多条理协同系统,其布局可分为上逛焦点部件、中逛手艺整合取零件制制、下业使用三大环节。
供应链协同强化!区域性的财产链协同将遭到注沉。例如,京津冀地域正正在通过政策指导,搭建供需对接平台,旨正在提拔区域财产链的全体韧性和合作力。
英特尔早正在复合机械人成为支流使用之前,就已正在其焦点施行单位进行了深度手艺堆集!正在机械臂节制系统方面,确保了高机能浮点计较能力和确定性及时机能表示,并供给了颠末优化的EtherCATIgH开源从坐处理方案;正在自从挪动机械人(AMR)系统范畴,持续优化算法适配能力,并深度优化了ROS2框架机能。随动手臂-挪动底盘一体化复合机械人成为行业成长趋向,英特尔正在具身智能范畴的计谋投入取市场需求实现了高度契合。
具身智能复合机械人节制器将来的演进,将环绕三个方面展开!更深度的集成取更智能的节制、更的系统取更快的摆设、从单机智能到群体智能,跟着节制器机能的不竭提拔,也将鞭策复合机械人迈向更广漠的使用空间。
复合机械人融合了自从挪动平台取细密操做机械臂,其上逛焦点供应链是确保机械人机能取靠得住性的基石。目前,上逛供应链呈现“焦点部件国产替代加快、高端市场国际垄断仍存的款式。
减速机(Reducer/Gearbox)是一种机械传动安拆,其焦点功能是通过齿轮、摆线针轮等传动部件的啮合,将原动机(如电机)的高转速、低扭矩输出转换为低转速、高扭矩输出,以满脚机械设备对动力传输的特定需求。减速机的分类体例多样,按传动道理是其焦点分类体例之一,其合作款式呈现“国际巨头从导、国产加快替代”的双轨并行态势。国际巨头凭仗手艺堆集取品牌劣势占领高端市场,但国产企业通过政策支撑、成本节制取财产链整合快速兴起。
复合机械人正在工业制制和仓储物流范畴,因其“四肢举动眼脑”协同的能力挪动平台+机械臂+系统+智能决策),成为了提拔从动化程度、实现柔性出产的环节脚色。
电机做为一种将电能转换为机械能的元件,正在复合机械人中饰演着主要的脚色,电机的机能参数及减速安拆的规格型号间接决定整车的动力性,即车辆的活动速度和驱动力间接决定整车的动力特征。
使用场景拓展!当前使用次要集中正在工业范畴,将来将逐渐向非布局化场景延长如贸易办事、户外巡检等,这对机械人的和顺应能力提出了更高要求。
针对复合机械人市场使用,仙工智能、睿芯行等企业都推出了公用的复合机械人节制器。同时,部门复合机械人厂商则采纳自研节制器体例。
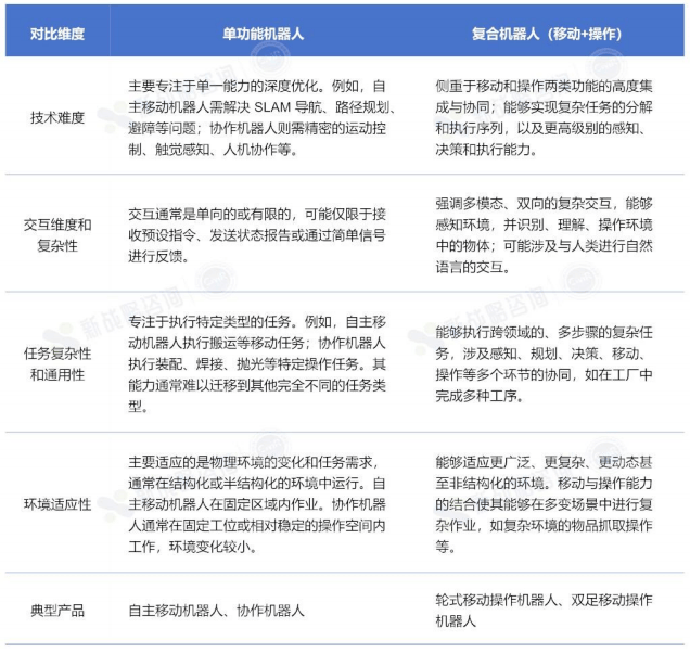
复合机械人,凡是集成了挪动底盘(AGV/AMR)和机械臂(或其他操做布局),实现了“四肢举动协同”的机械人系统。它既要处理“去哪儿”(挪动)的问题,也要处理“做什么”(工致操做)的问题,因而其传感器系统也更为复杂和多样。
手艺融合深化!财产链的协同立异将愈加慎密,出格是取A1、5G等新手艺的融合努力于打制同一的“机械脑”,实现更高条理的自从决策和集群协做。
复合机械人是通过多功能模块集成(如挪动底盘、机械臂、传感器、未端施行器等)实现“挪动+操做+”协同的智能系统,其手艺范围归属于挪动操做机械人范畴。做为具身智能机械人的主要构成,挪动操做机械人的焦点特征是兼具操做取挪动能力,借帮高效进修算法优化本身行为,取物理实现动态交互,既具备高度智能性取顺应性,也能高效完成复杂多变的使命。
复合机械人是融合挪动机械人取上拆操做系统功能的一体化设备,同时集成、、节制等焦点手艺其成本形成复杂且受设置装备摆设、场景、品牌等要素影响显著。
复合机械人的立异取冲破正从手艺单点冲破转向系统级沉构,通过多学科交叉融合取场景深度渗入,鞭策其正在工业、医疗、物流等范畴的规模化使用。前往搜狐,查看更多。
复合机械人正正在进入一个以智能化为驱动力的新阶段。而实现这一阶段跃迁的首要手艺,即是其节制架构的进化,即从分离、的多个节制器向集中、同一的单个高机能节制器跃迁。
跟着多模态大模子取具身智能的融合,复合机械人正从 “东西”向“智能体” 演进,成为鞭策财产升级取社会前进的焦点引擎。将来,复合机械人财产链的成长将呈现以下趋向。
目前,达明机械人产物线C、半导体、汽车制制等沉点行业。特别正在半导体范畴,达明通过供给客制化的AMR节制软件,并连系高精度手臂取靠得住视觉,设想出包含公用夹具取质量防呆流程的全体处理方案,成为行业头部企业的焦点供应商。
从使用次要环节看,产线%,其次是工序间物流转运,使用率达到58。33%,质量检测余巡检使用率42。67%,仓储拣拔取搬运为33。33%,设备取操做使用率20。83%;尝试室样本传送取处置使用率为8。33%。
复合机械人的焦点是冲破保守单功能机械人(如仅挪动的AGV、仅操做的机械臂)的场景局限,满脚复杂使命中“大范畴挪动 + 精细操做 +动态顺应”的分析需求。
响应柔性制制的焦点需求:现代制制业面对小批量、多品种的出产挑和,要产线能快速调整。复合机械人的矫捷性和可沉构性恰是为此而生。它们可以或许替代保守固定工位,实现物料正在工位间的自支流转和精准功课。














